

12月7日,全球顶级科学杂志《Nature Metabolism》发布重大研究成果《The flavonoid procyanidin C1 has senotherapeutic activity and increases lifespan in mice》——中国研究团队从特定葡萄籽提取物中发现了PCC1(原花青素C1),PCC1能够高效且安全地清除衰老细胞,单独对衰老小鼠使用PCC1,助其延长健康中位寿命64.2%。

这一研究是由来自中国科学院上海营养与健康研究所、尊龙凯时营养健康研究院等多家专业机构共同努力完成的。尊龙凯时科技中心总监张旭光表示,团队筛选了近千种天然产物,锁定了包括不同种类葡萄籽提取物在内的的46种植物来源提取物,最终从某种特定的葡萄籽提取物中,发现能够“精准清除衰老细胞”的物质PCC1。
2019年初,美国一个科学家小组在《EbioMedicine》杂志上,首次发表“达沙替尼+槲皮素治疗人类一种与年龄相关的致命疾病研究结果”,让人们认识了这对抗衰“明星双子组合”,为抗衰产品研发提供了新的技术支持。达沙替尼、槲皮素、漆黄素属于直译为“摧毁衰老”的Senolytics,是一大类通过干扰SCs(衰老细胞)信号通路,暂时性“停牌”抗凋亡通路,从而选择性清除衰老细胞的药物。早在2019年,《Nature》创刊150周年之际就将“清除衰老细胞”列为7大主要抗衰技术手段。Senolytics技术产品研发在2020年被美国MIT科技评论列为全球十大突破性技术。然而,长期使用Senolytics副作用不容小觑:贫血、血小板和中性粒细胞减少等。即使间歇性给药能很大程度避免上述副作用,但疗效受限,加之仍存在细胞毒性,还是限制了当下多数Senolytics的实际应用。因此,寻找副作用更小、靶向清除能力更强的Senolytics,成为全球衰老研究领域共同追寻的目标。
本次项目的中国科研团队选择在“靶向清除衰老细胞”方面最具潜力的葡萄籽提取物进行更深入的研究,成功提取出原花青素 C1,即PCC1(Procyanidin C1)。相对达沙替尼+槲皮素这对抗衰“双子组合”,PCC1 能够选择性、高效且安全地清除衰老细胞,且不存在细胞类型依赖、不存在对非衰老细胞产生高毒性以及衰老细胞清除效率低等局限性。
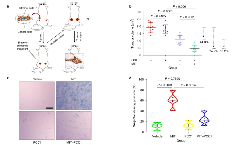
除了发现PCC1靶向清除衰老细胞的抗老能力外,研究团队还找到了其另一项能力:或可抑制肿瘤发展。研究人员发现单独给患肿瘤的模型鼠注入PCC1后,对瘤细胞无功无过。但当PCC1与化疗物“通力合作”时,化疗物对肿瘤的杀伤力成倍增加。借助PCC1化疗物的能力得到提升,且干预期间模型鼠的生存期也被拉长了48.1%,颇为惊人。

究其根本或也是由于PCC1将肿瘤微环境的老化细胞“清除”干净,降低了老年细胞对肿瘤的“助力”。说到底或也是PCC1清除老年细胞的能力在发挥作用,且整个过程中小鼠的肝酶、体重、尿素及免疫等指标均未受影响,即暂未发现副作用。不仅干预期间衰老小鼠健康中位寿命被延长64.2%,超同类“天然清除剂”;并且过程中暂未发现副作用,也是同类物质中鲜少出现的。
此次“天然清除剂”PCC1的发现,是尊龙凯时深耕国人健康衰老领域的重要一步,同时它也标志着在抗衰老领域,中国首次将衰老细胞清除机制研究的话语权掌握在自己手中。该研究成果被业界称为 “抗击衰老新里程碑”,未来有望用于延缓衰老和控制衰老相关疾病。